| নং | শিরোনাম | সেবার ধাপ | কার্যকলাপ |
|---|---|---|---|
| | |||
| ১ | নামজারী কেসের আদেশের নকল প্রদান | দেখুন | |
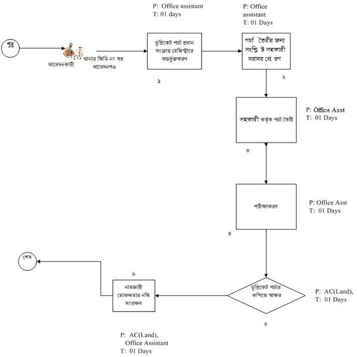
| ২ | নামজারী কেসের ডুপ্লিকেট পর্চা প্রদান | দেখুন | |
| ৩ | নামজারী সংক্রান্ত | দেখুন | |
| ৪ | জলমহাল ইজারা পদ্দতি (২০একর এর নিচে) | দেখুন | |
| ৫ | ভূমিহীনদের মাঝে কৃষি খাস জমি বন্দোবস্ত | দেখুন | |
| ৬ | অর্পিত সম্পত্তির নাম পরিবর্তনসহ লীজ নবায়ন | দেখুন | |
| ৭ | অর্পিত সম্পত্তির লীজ নবায়ন | দেখুন | |
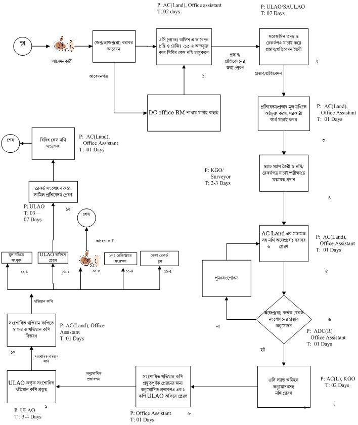
| ৮ | দেওয়ানী আদালতের রায়ের আলোকে রেকর্ড সংশোধন | দেখুন | |
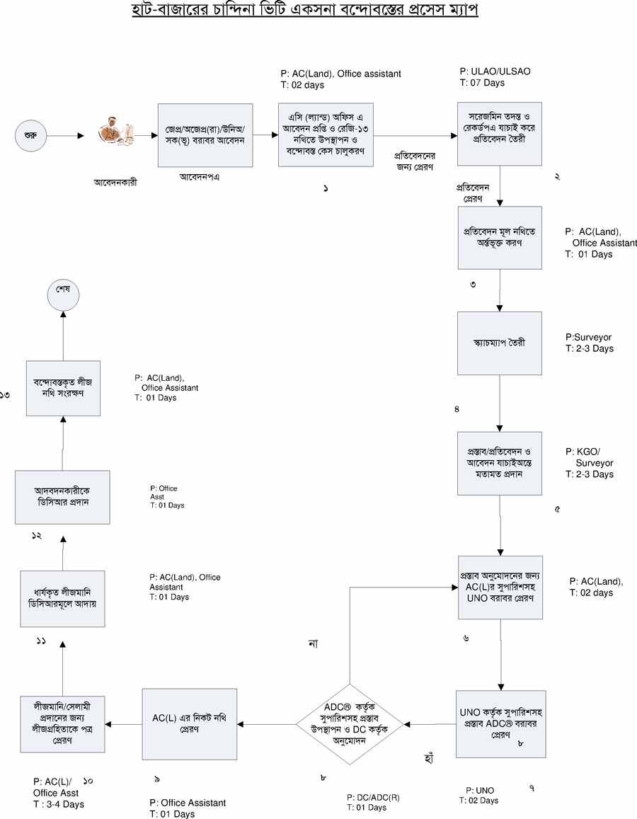
| ৯ | হাট-বাজারের চান্দিনা ভিটি একসনা বন্দোবস্ত | দেখুন | |
| ১০ | অকৃষি খাস জমি বন্দোবস্ত | দেখুন |